76net必赢线路检测中心
学院概况
学院简介
学院领导
机构设置
党团工作
党建工作
团学工作
通知公告
下载专区
教学科研
教学动态
产教融合
教学成果
作品展示
专业介绍
视觉传达设计
环境艺术设计
动漫设计
人物形象设计
数字媒体技术
师资队伍
视觉传达设计
环境艺术设计
动漫设计
人物形象设计
数字媒体技术
安职首页
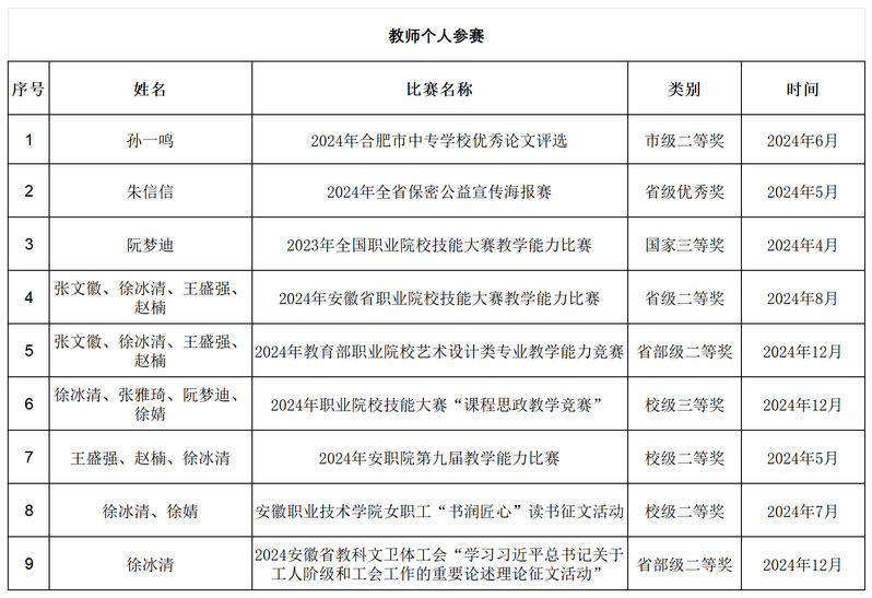
艺术与创意学院2024年教科研统计
发布者:管理员
发布时间:2025-08-26
浏览次数:
36