76net必赢线路检测中心
首页
学院概况
学院简介
现任领导
机构设置
学院荣誉
每周行事历
2024-2025年第1学期行...
2024-2025年第2学期行...
2025-2026年第1学期行...
学院新闻
党建工作
党建动态
主题学习
党员风采
师资队伍
专业教师
兼职教师
专职辅导员
教师楷模
专业建设
专业介绍
全媒体电商运营本科专...
市场营销专业
电子商务专业
跨境电子商务专业
现代物流管理专业
铁路物流管理专业
关务与外贸服务专业
人才培养
市场营销专业
电子商务专业
跨境电子商务专业
现代物流管理专业
铁路物流管理专业
关务与外贸服务专业
课程建设
国家精品
省级精品
校级精品
教学科研
教学改革
实习实训
质量工程
科学研究
技能大赛
教科研成果
2023年学院教科研成果
2022年学院教科研成果
2020-2021年学院教科...
2015-2019年学院教科...
校企合作
合作企业
合作实践
合作成效
产业学院
京东产业学院
数字商务产业学院
国际办学
第一届泰国物流班(20...
第二届泰国物流班(20...
第三届泰国物流班(20...
学生管理
团学动态
班级风采
学籍管理
资助工作
志愿服务
招生就业
招生录取
就业信息
学生风采
资料共享
下载资料
学习资料
当前位置:
首页
学院概况
每周行事历
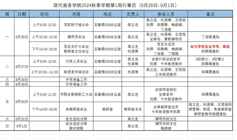
2024-2025年第1学期行事历
第一周行事历
发布者:现代商务学院
发布时间:2024-08-26
浏览次数:
15